All AbMole products are for research use only, cannot be used for human consumption.

U0126-EtOH is a highly selective inhibitor of both MEK1 and MEK2, a type of MAPK/ERK kinase. U0126 inhibited anchorage-independent growth of Ki-ras-transformed rat fibroblasts by simultaneously blocking both extracellular signal-regulated kinase (ERK) and mammalian target of rapamycin (mTOR)-p70(S6K) pathways. U0126 inhibits MEK-1 and MEK-2 with little or no effect on the activities of PKC, Abl, Raf, MEKK, ERK, JNK, MKK-3, MKK-4/SEK, MKK-6, Cdk2 or Cdk4. U0126 selectively repressed anchorage-independent growth of MDA-MB231 and HBC4 cells, two lines with constitutively activated ERK. In addition, i.v. administration of U0126 (100-200 mg/kg), a specific inhibitor of MEK (MAPK/ERK kinase), protects the hippocampus against forebrain ischemia. Moreover, treatment with U0126 at 3 h after ischemia significantly reduces infarct volume after transient (3 h) focal cerebral ischemia in mice. Recent study shows that U0126-EtOH antagonizes resveratrol-induced apoptosis in castration-resistant human prostate cancer C4-2 cells, inhibits mitochondrial function and shifts cells to aerobic glycolysis independently of MEK.
Regenerative Biomaterials. 2026 Jan 15; .
Stiff matrix drives microglial cell migration through Piezo1/Ca2+/AKT/cofilin signaling axis-regulated F-actin reassembly
U0126-EtOH purchased from AbMole
Biochem Pharmacol. 2025 Jun 06; .
Involvement of ADAM17-dependent MUC1-CT activation in TGF-β-induced EZH2 expression in human lung fibroblasts and in ovalbumin-induced airway fibrosis in mice
U0126-EtOH purchased from AbMole
mSphere. 2025 May 21; .
Sudapyridine (WX-081) inhibits Mycobacterium tuberculosis by targeting ATP synthase and upregulating host innate immunity
U0126-EtOH purchased from AbMole
mSphere. 2024 Jul 24;e0025424.
Clofazimine inhibits innate immunity against Mycobacterium tuberculosis by NF-κB
U0126-EtOH purchased from AbMole
PeerJ. 2024 Jul 16;12:e17806.
Production of recombinant human epidermal growth factor fused with HaloTag protein and characterisation of its biological functions
U0126-EtOH purchased from AbMole
J Appl Toxicol. 2023 Feb 27.
AMP‐activated protein kinase‐farnesoid X receptor pathway contributes to oleanolic acid‐induced liver injury
U0126-EtOH purchased from AbMole
Environ Pollut. 2021 Feb 1;270:116051.
Bisphenol AF induces apoptosis via estrogen receptor beta (ERβ) and ROS-ASK1-JNK MAPK pathway in human granulosa cell line KGN
U0126-EtOH purchased from AbMole
Ecotoxicol Environ Saf. 2021 Sep 1;220:112341.
Cadmium induces apoptosis of human granulosa cell line KGN via mitochondrial dysfunction-mediated pathways
U0126-EtOH purchased from AbMole
Ecotoxicol Environ Saf. 2021 Jan 15;208:111429.
Bisphenol A induces apoptosis through GPER-dependent activation of the ROS/Ca 2+-ASK1-JNK pathway in human granulosa cell line KGN
U0126-EtOH purchased from AbMole
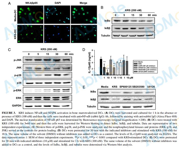
Front Immunol. 2020 Oct 14;11:571959.
Threonyl-tRNA Synthetase Promotes T Helper Type 1 Cell Responses by Inducing Dendritic Cell Maturation and IL-12 Production via an NF-κB Pathway
U0126-EtOH purchased from AbMole
Mar Drυgs. 2020 Aug 17;18(8):429.
Comparison of Physicochemical Characteristics and Macrophage Immunostimulatory Activities of Polysaccharides from Chlamys farreri
U0126-EtOH purchased from AbMole
Int J Oncol. 2020 Jul;57(1):197-212.
G6PD Facilitates Clear Cell Renal Cell Carcinoma Invasion by Enhancing MMP2 Expression Through ROS‑MAPK Axis Pathway
U0126-EtOH purchased from AbMole
Oncology. 2020 Jul 20.
5-Fluorouracil enhances the chemosensitivity of gastric cancer to TRAIL via inhibition of the MAPK pathway
U0126-EtOH purchased from AbMole
Stem Cell Res Ther. 2019 Jan 31;10(1):48.
MagT1 regulated the odontogenic differentiation of BMMSCs induced byTGC-CM via ERK signaling pathway.
U0126-EtOH purchased from AbMole
Stem Cell Res Ther. 2019 Dec 10;10(1):378.
Magnesium-enriched microenvironment promotes odontogenic differentiation in human dental pulp stem cells by activating ERK/BMP2/Smads signaling.
U0126-EtOH purchased from AbMole
J Immunol. 2018 Oct 1.
Lysyl–Transfer RNA Synthetase Induces the Maturation of Dendritic Cells through MAPK and NF-κB Pathways, Strongly Contributing to Enhanced Th1 Cell Responses.
U0126-EtOH purchased from AbMole
BMC Genomics. 2017 Sep 11;18(1):714.
The dynamic landscape of gene regulation during Bombyx mori oogenesis
U0126-EtOH purchased from AbMole
Int Immunopharmacol. 2016 Nov;40:508-516.
Costunolide, a sesquiterpene lactone, inhibits the differentiation of pro-inflammatory CD4+ T cells through the modulation of mitogen-activated protein kinases.
U0126-EtOH purchased from AbMole
| Cell Experiment | |
|---|---|
| Cell lines | EHMES-10 cells and MSTO211H cells |
| Preparation method | Cell proliferation assay. The cell proliferation assay reagent WST-1 (AbMole) was used to assess the effect of U0126 or LY294002 on cell growth. MPM cells (1x10^4 cells/well) were plated in 96-well plates and were exposed to various concentrations of test agents dissolved in DMSO. Controls received DMSO vehicle at a concentration equal to that of drug treated cells. After drug treatment for 72 h, 10 µl of WST-1 reagent were added to each well. Absorbance was measured at 450 nm with a reference wavelength at 690 nm by an E max precision microplate reader. |
| Concentrations | 0~200µM |
| Incubation time | 72 h |
| Animal Experiment | |
|---|---|
| Animal models | Orthotopic implantation model |
| Formulation | DMSO + PBS |
| Dosages | 20, 30 and 40 mg/kg twice a week |
| Administration | intraperitoneally |
| Molecular Weight | 426.56 |
| Formula | C18H16N6S2.C2H6O |
| CAS Number | 1173097-76-1 |
| Solubility (25°C) | DMSO 50 mg/mL (warmed) |
| Storage |
Powder -20°C 3 years ; 4°C 2 years In solvent -80°C 6 months ; -20°C 1 month |
| Related MEK Products |
|---|
| AS703026
Pimasertib (AS-703026) is a novel selective MEK1/2 inhibitor, and induces pleiotropic anti-myeloma activity in vitro and in vivo. |
| AZD6244
AZD6244 (ARRY-142886, Selumetinib) is a potent MEK 1/2 inhibitor with GI50 values ranging from 14 to 50 nM. |
| AZD8330
AZD8330 (ARRY-424704) is a novel, selective, highly efficacious, uncompetitive MEK inhibitor with an IC50 of 7 nM. |
| CI-1040
CI-1040 (PD184352) is a targeted signal transduction inhibitor of MEK with a ki value of 300nM in vitro. |
| ARRY-162 (Binimetinib)
ARRY-162 (MEK-162; Binimetinib) is a selective, potent inhibitor of MEK and cellular pERK with IC50 of 12 nM and 11 nM, respectively. |
All AbMole products are for research use only, cannot be used for human consumption or veterinary use. We do not provide products or services to individuals. Please comply with the intended use and do not use AbMole products for any other purpose.
Products are for research use only. Not for human use. We do not sell to patients.
© Copyright 2010-2026 AbMole BioScience. All Rights Reserved.
