All AbMole products are for research use only, cannot be used for human consumption.

PF-562271 is a potent, ATP-competitive, reversible inhibitor of FAK and Pyk2 with IC50 of 1.5 nM and 14 nM, respectively. Treatment with PF-562271 impaires cell viability in all cell lines, with an average IC50 of 2.4 μM after 3 days of treatment. TC32 and A673 are the 2 most sensitive cell lines, with IC50 concentrations of 2.1 and 1.7 μM, respectively.
In vivo, Rats received PF-562271 demonstrate a decrease in tumor growth after 2 weeks of treatment with signs of bone healing as evidenced by the deposition of new bone (cortical and cancellous) at sites previously damaged by the tumor.
AM J Resp Crit Care. 2018 Mar 26.
Dicer1 deficiency in the IPF fibroblastic focus promotes fibrosis by suppressing microRNA biogenesis
PF-562271 purchased from AbMole
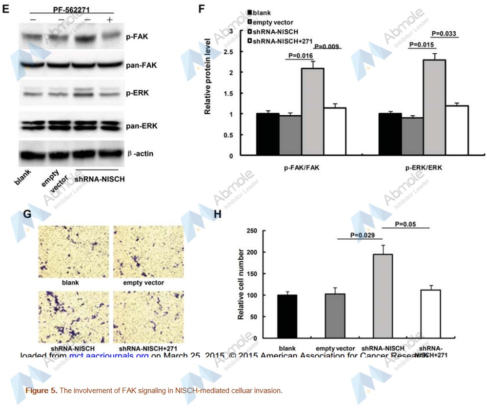
Mol Cancer Ther. 2015 May;1202-12.
Frequent Loss of NISCH Promotes Tumor Proliferation and Invasion in Ovarian Cancer via Inhibiting the FAK Signal Pathway.
PF-562271 purchased from AbMole
| Cell Experiment | |
|---|---|
| Cell lines | MPanc-96 or MAD08-608 cells |
| Preparation method | Cell migration and invasion assays were performed using transwell migration chambers (BD Biosciences, Bedford, MA) as previously described (26–28). Conditioned media was prepared from subconfluent MPanc-96 or MAD08-608 cells by harvesting growth medium (containing 0.5% FBS) for two 24 h periods. The conditioned media was centrifuged to remove cellular debris and concentrated 3 fold using Amicon Ultra-15 3K centrifugal filter devices (Millipore, Billerica, MA). Mock conditioned media was prepared by concentrating 0.5% FBS in similar fashion. For proliferation assays, cells (1.5 × 105) were plated in 96-well plates in 1% FBS-containing media and cell number was measured using the CyQuant assay (Invitrogen, Grand Island, NY). |
| Concentrations | 0~1µM |
| Incubation time | 48h |
| Animal Experiment | |
|---|---|
| Animal models | Orthotopic tumor model (Six-week old male athymic nude mice) |
| Formulation | saline |
| Dosages | 33 mg/kg twice/day |
| Administration | by gastric lavage |
| Molecular Weight | 507.49 |
| Formula | C21H20F3N7O3S |
| CAS Number | 717907-75-0 |
| Solubility (25°C) | DMSO ≥ 60 mg/mL |
| Storage |
Powder -20°C 3 years ; 4°C 2 years In solvent -80°C 6 months ; -20°C 1 month |
| Related FAK Products |
|---|
| NVP-TAE226
Nvp-tae 226 (TAE226) is a potent atP-competitive dual FAK and IGF-1R inhibitor with IC50 of 5.5 nM and 140 nM, respectively. Nvp-tae 226 (TAE226) also effectively inhibited Pyk2, insulin receptor (InsR), with IC50 of 3.5 nM and 40 nM. |
| PF-573228
PF-573228 is an ATP-competitive inhibitor of FAK with IC50 of 4 nM, ~50- to 250-fold selective for FAK than Pyk2, CDK1/7 and GSK-3β. |
| PF-00562271
PF-00562271 is the benzenesulfonate salt of PF-562271, which is a potent, ATP-competitive, reversible inhibitor of FAK with IC50 of 1.5 nM, ~10-fold less potent for Pyk2 than FAK and >100-fold selectivity against other protein kinases, except for some CDKs. |
| Defactinib
Defactinib (VS-6063, PF-04554878) is a selective, and orally active FAK inhibitor, with potential antiangiogenic and antineoplastic activities. |
| PND-1186
PND-1186 (VS-4718) is a reversible and selective FAK inhibitor with IC50 of 1.5 nM. |
All AbMole products are for research use only, cannot be used for human consumption or veterinary use. We do not provide products or services to individuals. Please comply with the intended use and do not use AbMole products for any other purpose.
Products are for research use only. Not for human use. We do not sell to patients.
© Copyright 2010-2026 AbMole BioScience. All Rights Reserved.
