All AbMole products are for research use only, cannot be used for human consumption.

Pyrrolidinedithiocarbamate ammonium (PDTC) can enhance the cell apoptosis induced by TNF-α, which may be associated with the blocking of TNF-α-activated NF-κB signaling pathway by PDTC, the down-regulation of survivin expression, and up-regulation of caspase-3 expression.in NMSC PDTC acts as pro-oxidant and enhances IR-induced cell cytotoxicity by increasing H(2)O(2)formation and thiol oxidation.PDTC and MG132, inhibitors of NF-kappaB, block ET-induced vasodilation in isolated rat skeletal muscle arterioles.PDTC has effects at both the level of the aortic segment as well as the resistance arteriole.PDTC prevents induction of nitric oxide synthase (NOS) by inhibiting translation of NOS mRNA.PDTC induces apoptosis in rat smooth muscle cells and inhibits apoptosis in leukemia HL-60 cells.
J Neuroinflammation. 2025 Jul 10;22(1):179.
Gut microbiota-derived indoleacetic acid attenuates neuroinflammation and neurodegeneration in glaucoma through ahr/rage pathway
PDTC purchased from AbMole
Int Immunopharmacol. 2025 Aug 06; .
IL-36R deletion mitigates cigarette smoke-induced airway inflammation and skeletal muscle dysfunction
PDTC purchased from AbMole
PLoS One. 2025 May 16;20(5):e0323598.
Minocycline inhibits rosacea-like inflammation through the TLR4-mediated NF-κB signaling pathway in vivo and in vitro
PDTC purchased from AbMole
Transl Cancer Res. 2025 Mar 30;14(3):1824-1835.
Estrogen receptor β inhibits breast cancer migration and promotes its apoptosis through NF-κB/IL-8 signaling
PDTC purchased from AbMole
Neuropharmacology. 2024 Dec 1;260:110136.
HIV1 gp120 activates microglia via TLR2-nf-κb signaling to up-regulate inflammatory cytokine expression and induce neuropathic pain
PDTC purchased from AbMole
Free Radic Biol Med. 2023 Mar 27;202:46-61.
J Extracell Vesicles. 2022 May;11(5):e12218.
CD73 in small extracellular vesicles derived from HNSCC defines tumour‐associated immunosuppression mediated by macrophages in the microenvironment
PDTC purchased from AbMole
Bioengineered. 2022 May;13(5):13689-13702.
Toll-like receptor 9 (TLR9) gene deletion-mediated fracture healing in type II diabetic osteoporosis associates with inhibition of the nuclear factor-kappa B (NF-κB)
PDTC purchased from AbMole
Int J Chron Obstruct Pulmon Dis. 2021 Jun 4;16:1661-1675.
Histone Deacetylase 2 Suppresses Skeletal Muscle Atrophy and Senescence via NF-κB Signaling Pathway in Cigarette Smoke-Induced Mice with Emphysema
PDTC purchased from AbMole
J Exp Clin Cancer Res. 2020 May 24;39(1):93.
TFEB-NF-κB Inflammatory Signaling Axis: A Novel Therapeutic Pathway of Dihydrotanshinone I in Doxorubicin-Induced Cardiotoxicity
PDTC purchased from AbMole
Oncol Rep. 2020 Aug;44(2):577-588.
TNF‑α promotes the malignant transformation of intestinal stem cells through the NF‑κB and Wnt/β‑catenin signaling pathways
PDTC purchased from AbMole
Cell Mol Neurobiol. 2019 Mar;39(2):301-319.
Myosin IIA Regulated Tight Junction in Oxygen Glucose-Deprived Brain Endothelial Cells Via Activation of TLR4/PI3K/Akt/JNK1/2/14-3-3ε/NF-κB/MMP9 Signal Transduction Pathway.
PDTC purchased from AbMole
J Infect Dis. 2018 May 8.
Tumor Necrosis Factor-α Is Required for Mast Cell-Mediated Host Immunity Against Cutaneous Staphylococcus aureus Infection.
PDTC purchased from AbMole
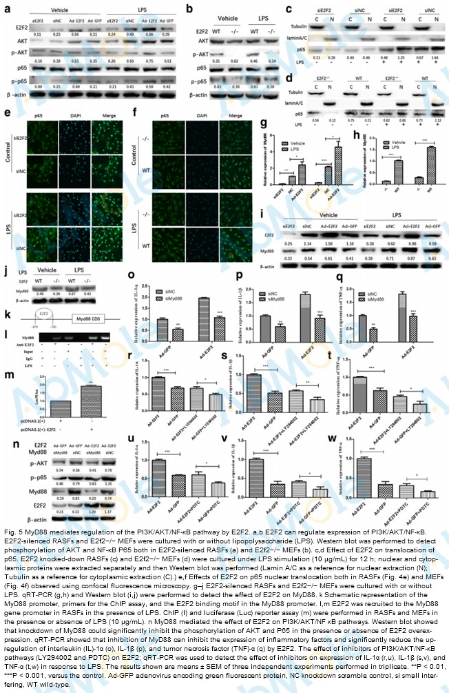
Arthritis Research & Therapy. 2018 Oct 4;20:225.
E2F2 directly regulates the STAT1 and PI3K/AKT/NF-κB pathways to exacerbate the inflammatory phenotype in rheumatoid arthritis synovial fibroblasts and mouse embryonic fibroblasts.
PDTC purchased from AbMole
Vet Microbiol. 2018 Sep;223:9-20.
Dendritic cell-targeted recombinantLactobacilli induce DC activation and elicit specific immune responses against G57 genotype of avian H9N2 influenza virus infection.
PDTC purchased from AbMole
Sci Rep. 2017 Dec 15;7(1):17677.
Host species adaptation of TLR5 signalling and flagellin recognition
PDTC purchased from AbMole
Vet Microbiol. 2017 May;203:158-166.
Newcastle disease virus-like particles induce DC maturation through TLR4/NF-κB pathway and facilitate DC migration by CCR7-CCL19/CCL21 axis.
PDTC purchased from AbMole
| Molecular Weight | 164.29 |
| Formula | C5H9NS2·NH3 |
| CAS Number | 5108-96-3 |
| Solubility (25°C) | Water 30 mg/mL DMSO 30 mg/mL |
| Storage |
Powder -20°C 3 years ; 4°C 2 years In solvent -80°C 6 months ; -20°C 1 month |
| Related NF-κB Products |
|---|
| QNZ
QNZ is an inhibitor of NF-κB activation with IC50 of 11 nM. QNZ (EVP4593) shows strong inhibitory effects on NF-κB transcriptional activation and TNF-α production with IC50s of 11 and 7 nM, respectively. QNZ (EVP4593) is a neuroprotective inhibitor of SOC channel. |
| Caffeic Acid Phenethyl Ester
Caffeic acid phenethyl ester is a potent and specific inhibitor of NF-κB activation, and also displays antioxidant, immunomodulatory and antiinflammatory activities. |
| Cepharanthine
Cepharanthine is a biscoclaurine alkaloid inhibiting tumor necrosis factor (TNF)-α-mediated NFκB stimulation, plasma membrane lipid peroxidation and platelet aggregation and suppressing cytokine production. |
| JSH-23
Jsh-23 is a NF-κB inhibitor, inhibited NF-κB transcriptional activity in lipopolysaccharid-stimulated macrophages RAW 264.7 with IC50 of 7.1 μM. Jsh-23 inhibited the nuclear translocation of NF-κB P65 without affecting the degradation of IκBα. |
| Methylthiouracil
Methylthiouracil is an anti-thyroid agent. Methylthiouracil inhibits TNF-α and IL-6 production and NF-κB and ERK1/2 activation. |
All AbMole products are for research use only, cannot be used for human consumption or veterinary use. We do not provide products or services to individuals. Please comply with the intended use and do not use AbMole products for any other purpose.
Products are for research use only. Not for human use. We do not sell to patients.
© Copyright 2010-2026 AbMole BioScience. All Rights Reserved.
