All AbMole products are for research use only, cannot be used for human consumption.

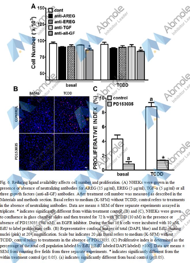
PD153035(ZM 252868, AG 1517) is a potent and specific inhibitor of EGFR with Ki and IC50 of 5.2 pM and 29 pM. PD153035 shows a potent and selective inhibitory effect on tyrosine phosphorylation induced with EGF with IC50 of 15 nM and 14 nM in Swiss 3T3 fibroblast and A-431 human epidermoid carcinoma cells,respectively.PD153035 induces a dose-dependent growth inhibition in nasopharyngeal carcinoma (NPC) cells including NPC-TW01, NPC-TW04, and HONE1 cell lines with IC50 of 12.9 μM, 9.8 μM and 18.6μM, respectively. PD153035 inhibits other purified tyrosine kinases only at micromolar or higher concentrations.
| Molecular Weight | 360.21 |
| Formula | C16H14BrN3O2 |
| CAS Number | 153436-54-5 |
| Solubility (25°C) | DMSO |
| Storage |
Powder -20°C 3 years ; 4°C 2 years In solvent -80°C 6 months ; -20°C 1 month |
| Related EGFR/HER2 Products |
|---|
| AEE788
AEE788 (NVP-AEE788) is a novel multitargeted HER 1/2 and VEGFR 1/2 receptor family tyrosine kinases inhibitor with IC50 of 2, 6, 77, 59 nM for EGFR, ErbB2, KDR, and Flt-1. |
| Sapitinib (AZD8931)
AZD8931 (Sapitinib) is an equipotent, reversible inhibitor of Signaling by EGFR, ERBB2 (HER2), and ERBB3 with IC50 of 4, 3, 4 nM respectively. |
| Afatinib
Afatinib (BIBW 2992) is a novel irreversible dual EGFR and HER2 tyrosine kinase inhibitor. |
| CP-724714
CP-724714 is a potent and selective orally active HER-2 tyrosine kinase inhibitor, IC50 = 3 nM. |
| Erlotinib Hydrochloride
Erlotinib is an inhibitor of human EGFR tyrosine kinase (IC50 = 2 nM) and decreases EGFR autophosphorylation in tumor cells (IC50 = 20 nM). |
All AbMole products are for research use only, cannot be used for human consumption or veterinary use. We do not provide products or services to individuals. Please comply with the intended use and do not use AbMole products for any other purpose.
Products are for research use only. Not for human use. We do not sell to patients.
© Copyright 2010-2026 AbMole BioScience. All Rights Reserved.
