All AbMole products are for research use only, cannot be used for human consumption.

Oligomycin A inhibits membrane bound mitochondrial ATP synthase (ATPase), proton channel (pump, FO subunit) blockers to the cell membrane. Oligomycin A also inhibits oxidative phosphorylation and the electron transport chain. Oligomycin A decreased cytoplasmic ATP contents and disassembled metaphase II oocyte spindles when introduced to mouse oocytes. Oligomycin A is used to prevent state 3 (phosphorylating) respiration in oxidative phosphorylation research.
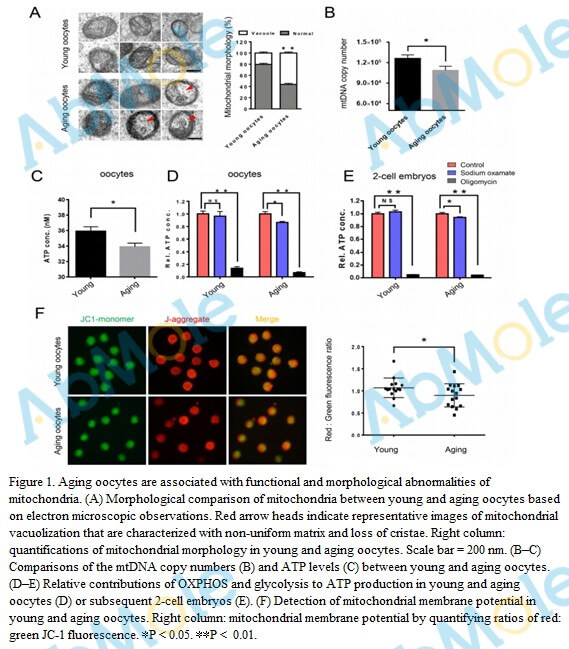
Mitochondrion. 2024 Feb 24;76:101856.
Miro1 improves the exogenous engraftment efficiency and therapeutic potential of mitochondria transfer using Wharton's jelly mesenchymal stem cells
Oligomycin A purchased from AbMole
Biol Reprod. 2021 May 7;104(5):1114-1125.
Mitochondrial transfer from induced pluripotent stem cells rescues developmental potential of in vitro fertilized embryos from aging females
Oligomycin A purchased from AbMole
| Cell Experiment | |
|---|---|
| Cell lines | H1229 cell |
| Preparation method | ATP and Oligomycin Dose-Response Growth Measurement. Cellular ATP changes are measured by CellTiter-Glo reagent. To measure oligomycin dose-response curves, the cells are plated in 96-well plates at about 400–500 cells/well in 100 μl of culture, dosed the next day, and grown for 4 additional days followed by assaying with Cell-Titer-Glo reagent. The dose-response curves are plotted with nonlinear regression analysis of GraphPad Prism. |
| Concentrations | 100 ng/ml |
| Incubation time | 1 h |
| Animal Experiment | |
|---|---|
| Animal models | |
| Formulation | |
| Dosages | |
| Administration | |
| Molecular Weight | 791.06 |
| Formula | C45H74O11 |
| CAS Number | 579-13-5 |
| Solubility (25°C) | DMSO 40 mg/mL Ethanol 20 mg/mL (ultrasonic and warming) |
| Storage |
Powder -20°C 3 years ; 4°C 2 years In solvent -80°C 6 months ; -20°C 1 month |
| Related ATPase Products |
|---|
| Brefeldin A
Brefeldin A is a lactone antibiotic and ATPase inhibitor for protein transport with IC50 of 0.2 μM in HCT 116 cells. Brefeldin A is also an autophagy and mitophagy inhibitor. Brefeldin A is a CRISPR/Cas9 activator. Brefeldin A inhibits HSV-1 and has anti-cancer activity. |
| BTB06584
BTB06584 is an IF1-dependent, selective inhibitor of the mitochondrial F1 Fo-ATPase. |
| Golgicide A
Golgicide A is a potent and rapidly reversible GBF1 inhibitor. |
| Rostafuroxin
Rostafuroxin, a novel antihypertensive compound, acts as a selective inhibitor of srC-SH2 interaction with Na, K-ATPase activated by mutated adducin and Wabin in vivo. |
| Sodium orthovanadate
Sodium orthovanadate is an alkaline phosphatase and (Na,K)-ATPase inhibitor with IC50 of 10 μM. |
All AbMole products are for research use only, cannot be used for human consumption or veterinary use. We do not provide products or services to individuals. Please comply with the intended use and do not use AbMole products for any other purpose.
Products are for research use only. Not for human use. We do not sell to patients.
© Copyright 2010-2026 AbMole BioScience. All Rights Reserved.
