All AbMole products are for research use only, cannot be used for human consumption.

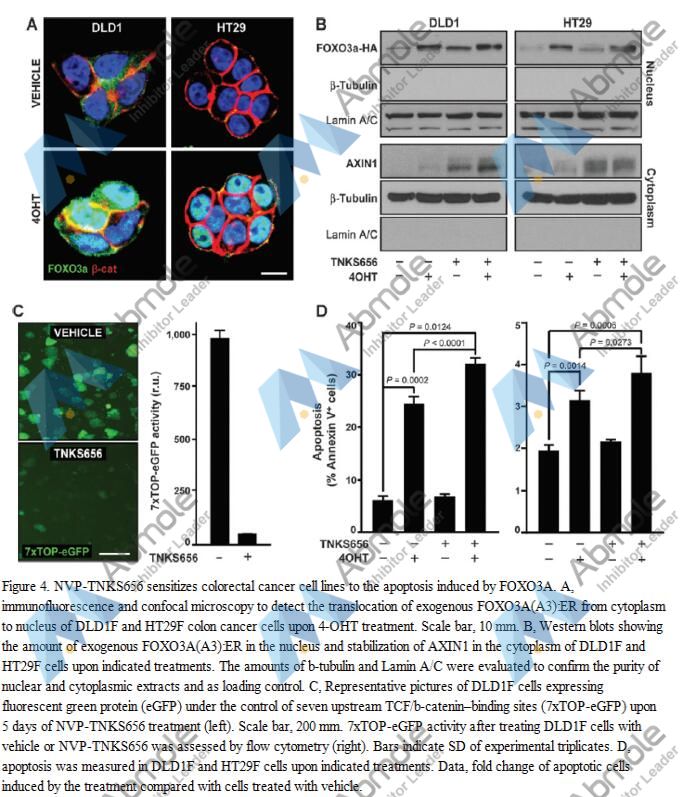
NVP-TNKS656(TNKS-656) is a highly potent, selective, and orally active TNKS2 inhibitor with IC50 of 6 nM; >300 fold selectivity against PARP1 and PARP2. NVP-TNKS656 was identified as an orally active antagonist of Wnt pathway activity in the MMTV-Wnt1 mouse xenograft model. With an enthalpy-driven thermodynamic signature of binding, highly favorable physicochemical properties, and high lipophilic efficiency, NVP-TNKS656 is well suited for further in vivo validation studies.
Biomed Pharmacother. 2024 May 5.
Wnt/beta-catenin signalling, epithelial-mesenchymal transition and crosslink signalling in colorectal cancer cells
NVP-TNKS656 purchased from AbMole
Ann N Y Acad Sci. 2019 May;1443(1):54-74.
The Wnt signaling pathway: a potential therapeutic target against cancer.
NVP-TNKS656 purchased from AbMole
Cancer Treat Rev. 2017 Nov 3;50–60.
Targeting the Wnt/beta-catenin Pathway in Cancer: Update on Effectors and Inhibitors
NVP-TNKS656 purchased from AbMole
| Cell Experiment | |
|---|---|
| Cell lines | |
| Preparation method | |
| Concentrations | |
| Incubation time | |
| Animal Experiment | |
|---|---|
| Animal models | Athymic female nude mice bearing MMTV-Wnt1 tumors |
| Formulation | 4% HCl:10% propylene glycol:20% Solutol HS15:60.5% D5W:0.5% NaOH |
| Dosages | 350 mg/kg |
| Administration | p.o. |
| Molecular Weight | 494.58 |
| Formula | C27H34N4O5 |
| CAS Number | 1419949-20-4 |
| Solubility (25°C) | DMSO 40 mg/mL |
| Storage |
Powder -20°C 3 years ; 4°C 2 years In solvent -80°C 6 months ; -20°C 1 month |
| Related PARP Products |
|---|
| ABT-888
ABT-888 (Veliparib) is a potent inhibitor of PARP-1 and PARP-2 with Ki values of 5.2nM and 2.9nM respectively. |
| AG-014699 phosphate
AG-014699 (PF-01367338, Rucaparib) is a PARP inhibitor with a Ki of 1.4 nM. |
| AG14361
AG14361 is a novel poly (ADP-ribose) polymerase-1 inhibitor with a GI50 of 10.9 µM. |
| AZD2281 (Olaparib)
AZD 2281 (Olaparib, KU-0059436) is a potent PARP (poly ADP-ribose polymerase) inhibitorwith IC50 of 5 and 1 nM for PARP-1and PARP-2 respectively. Olaparib is an autophagy and mitophagy activator. |
| Talazoparib
Talazoparib (BMN-673) is a highly potent, orally active PARP1/2 inhibitor.Talazoparib inhibits PARP1 and PARP2 enzyme activity with Kis of 1.2 nM and 0.87 nM, respectively. Talazoparib has antitumor activity. |
All AbMole products are for research use only, cannot be used for human consumption or veterinary use. We do not provide products or services to individuals. Please comply with the intended use and do not use AbMole products for any other purpose.
Products are for research use only. Not for human use. We do not sell to patients.
© Copyright 2010-2026 AbMole BioScience. All Rights Reserved.
