All AbMole products are for research use only, cannot be used for human consumption.

MF63 potently inhibited the human mPGES-1 enzyme (IC50=1.3 nM), with a high degree (>1000-fold) of selectivity over other prostanoid synthases. Microsomal prostaglandin E synthase-1 (mPGES-1) is a terminal prostaglandin E (2) (PGE (2)) synthase in the cyclooxygenase pathway. Inhibitors of mPGES-1 may block PGE (2) production and relieve inflammatory symptoms. In rodent species, MF63 strongly inhibited guinea pig mPGES-1 (IC50=0.9 nM) but not the mouse or rat enzyme. In addition, MF63 did not cause NSAID-like gastrointestinal toxic effects, such as mucosal erosions or leakage in the KI mice or nonhuman primates, although it markedly inhibited PGE2 synthesis in the KI mouse stomach.
Oncotarget. 2016 Jul 12;7(28):44350-44364.
Linking microsomal prostaglandin E Synthase-1/PGE-2 pathway with miR-15a and -186 expression: Novel mechanism of VEGF modulation in prostate cancer
MF63 purchased from AbMole
Am J Physiol Gastrointest Liver Physiol. 2016 Jun 1;310(11):G1071-80.
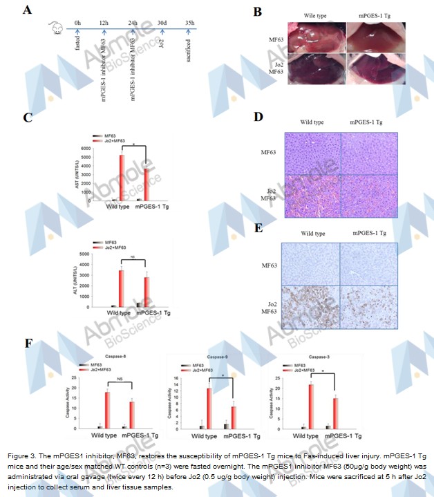
Microsomal prostaglandin E synthase-1 protects against Fas-induced liver injury.
MF63 purchased from AbMole
Endocr Relat Cancer. 2015 Aug;665-78.
mPGES-1 in prostate cancer controls stemness and amplifies epidermal growth factor receptor-driven oncogenicity.
MF63 purchased from AbMole
| Cell Experiment | |
|---|---|
| Cell lines | A549 cells |
| Preparation method | A549 cells were seeded in 96-well dishes at a density of 25,000 cells/well and incubated for 20 h in RPMI 1640 medium supplemented with 2% fetal bovine serum (FBS). The cells were then incubated with 10 ng/ml IL-1 for 24 h in the presence of a vehicle or inhibitor from a 100-fold concentrated DMSO stock solution in a medium containing 2 or 50% FBS. Concentrations of PGE2 and PGF2 in the cell-free medium were measured by EIA (Assay Designs Inc.). IC50 values were derived from eight-point titrations. |
| Concentrations | 0.01~100 µ M |
| Incubation time | 24 h |
| Animal Experiment | |
|---|---|
| Animal models | mPGES-1 Knock-In Mice |
| Formulation | a suspension in 0.5% methylcellulose |
| Dosages | 100 mg/kg |
| Administration | oral gavage |
| Molecular Weight | 378.81 |
| Formula | C23H11ClN4 |
| CAS Number | 892549-43-8 |
| Solubility (25°C) | DMSO 42 mg/mL |
| Storage |
Powder -20°C 3 years ; 4°C 2 years In solvent -80°C 6 months ; -20°C 1 month |
| Related PGE synthase Products |
|---|
| Benzydamine hydrochloride
Benzydamine hydrochloride is a topical nonsteroidal anti-inflammatory compound (NSAID) with anti-inflammatory, analgesic, antipyretic and local anesthetic activity. |
| HQL-79
HQL-79 is a selective inhibitor of human hematopoietic prostaglandin D (PGD) synthase (H-PGDS) (IC50 = 6 μM). |
| Sinensetin
Sinensetin is a methylated flavonoid found in fruits that has strong anti-vascular and anti-inflammatory properties. |
| SAR191801
hPGDS-IN-1 is a hPGDS inhibitor ,with IC50 of 12 nM in the Fluorescence Polarization Assay or the EIA assay. |
| Zomepirac sodium salt
Zomepirac Sodium is a pyrrole-acetic acid structurally related to tolmetin sodium; a prostaglandin synthetase inhibitor. |
All AbMole products are for research use only, cannot be used for human consumption or veterinary use. We do not provide products or services to individuals. Please comply with the intended use and do not use AbMole products for any other purpose.
Products are for research use only. Not for human use. We do not sell to patients.
© Copyright 2010-2026 AbMole BioScience. All Rights Reserved.
