All AbMole products are for research use only, cannot be used for human consumption.

Hydrocortisone is a steroid hormone or glucocorticoid produced by the adrenal gland. It is released in response to stress, and to a low level of blood glucocorticoids. Its primary functions are to increase blood sugar through gluconeogenesis, suppress the immune system, and aid in fat, protein, and carbohydrate metabolism. It also decreases bone formation. Various synthetic forms of cortisol are used to treat a variety of different illnesses.
FASEB J. 2026 Jan 31;40:e71437.
Deficiency of Pdap1 Results in Embryonic Lethality and Diminished Vascularization
Hydrocortisone purchased from AbMole
Environ Res. 2025 Feb 17;1:272:121151.
Modulated regulation of the stress-feeding-growth neuroendocrine cascade in Chinese sea bass (Lateolabrax maculatus) under temperature and salinity changes
Hydrocortisone purchased from AbMole
Int J Biol Sci. 2024 Aug 19;20(11):4532-4550.
The Essential Role of Angiogenesis in Adenosine 2A Receptor Deficiency-mediated Impairment of Wound Healing Involving c-Ski via the ERK/CREB Pathways
Hydrocortisone purchased from AbMole
Invest Ophthalmol Vis Sci. 2024 Mar 5;65(3):24.
Expression of ATP-Binding Cassette Transporter A1 (ABCA1) in Eyelid Tissues and Meibomian Gland Epithelial Cells
Hydrocortisone purchased from AbMole
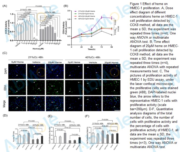
BMC Ophthalmol. 2021 Feb 25;21(1):104.
Heme relieves the inhibition of proliferation, migration and angiogenesis of HMEC-1 under hyperoxia by inhibiting BACH1
Hydrocortisone purchased from AbMole
| Molecular Weight | 362.46 |
| Formula | C21H30O5 |
| CAS Number | 50-23-7 |
| Solubility (25°C) | DMSO 33 mg/mL Ethanol 10 mg/mL |
| Storage | -20°C, protect from light, sealed |
| Related GCR Products |
|---|
| Dexamethasone
Dexamethasone (Hexadecadrol) is a glucocorticoid receptor agonist that induces the production of phospholipase A2 inhibitory protein.It can be used to construct models of allergic conjunctivitis. |
| Budesonide
Budesonide is a synthetic anti-inflammatory glucocorticoid that displays chemopreventive activity. Budesonide is also a DNA methyltransferase activator. |
| AZD5423
AZD5423 is a novel nonsteroidal glucocorticoid receptor agonist. |
| Mometasone furoate
Mometasone furoate is a glucocorticosteroid used topically to reduce inflammation of the skin or in the airways. |
| Meprednisone
Meprednisone is a glucocorticoid and a methylated derivative of prednisone. |
All AbMole products are for research use only, cannot be used for human consumption or veterinary use. We do not provide products or services to individuals. Please comply with the intended use and do not use AbMole products for any other purpose.
Products are for research use only. Not for human use. We do not sell to patients.
© Copyright 2010-2026 AbMole BioScience. All Rights Reserved.
