All AbMole products are for research use only, cannot be used for human consumption.

Selisistat (EX 527) is a potent and selective inhibitor of the SIRT1 class III histone deacetylase enzyme. EX 527 has been used a powerful tool for studying the relationship between SIRT1 and cell regulation. The deacetylation of cortactin, a protein responsible for rearrangements of the actin cytoskeleton, is associated with cell motility and possibly tumorigenesis, and blocking of this deacetylation by EX 527 correlated to a decrease in cell motility. Blocking of SIRT1 by EX 527 also demonstrated that deacetylation of the important tumor suppressor protein p53 is mediated by SIRT1 as well.
World J Diabetes. 2025 Feb 15;16(2):93130.
Electroacupuncture alleviates diabetic peripheral neuropathy through modulating mitochondrial biogenesis and suppressing oxidative stress
Selisistat purchased from AbMole
Br J Dermatol. 2024 Dec 31.
Spatial proteomics reveals sirtuin 1 to be a determinant of T-cell infiltration in human melanoma
Selisistat purchased from AbMole
Int J Biol Sci. 2022 Jan 31;18(4):1594-1611.
Atractylenolide III ameliorates Non-Alcoholic Fatty Liver Disease by activating Hepatic Adiponectin Receptor 1-Mediated AMPK Pathway
Selisistat purchased from AbMole
Int Immunopharmacol. 2022 Feb;103:108456.
Differential regulation of lipopolysaccharide-induced IL-1β and TNF-α production in macrophages by palmitate via modulating TLR4 downstream signaling
Selisistat purchased from AbMole
Int J Biochem Cell Biol. 2022 Aug;149:106246.
Adipose improves muscular atrophy caused by Sirtuin1 deficiency by promoting mitochondria synthesis
Selisistat purchased from AbMole
Patent. CN113577057A 2021 Nov 02.
Patent. CN113577057A
Selisistat purchased from AbMole
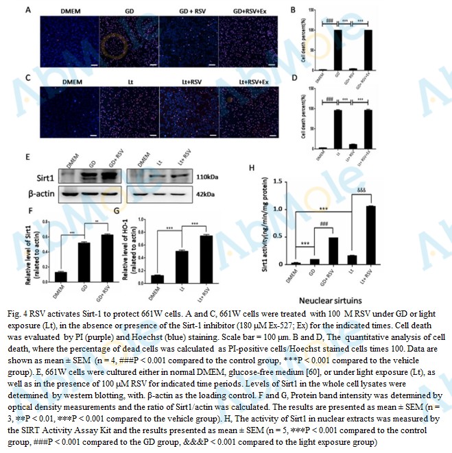
Free Radic Biol Med. 2018 Oct 17.
Resveratrol protects photoreceptors by blocking caspase- and PARP-dependent cell death pathways.
Selisistat purchased from AbMole
Mol Neurobiol. 2018 Apr;55(4):3067-3078.
17β-Estradiol via SIRT1/Acetyl-p53/NF-kB Signaling Pathway Rescued Postnatal Rat Brain Against Acute Ethanol Intoxication
Selisistat purchased from AbMole
| Cell Experiment | |
|---|---|
| Cell lines | NCI-H460 cells, MCF-7 cells, U-2 OS cells, or HMEC cell lines |
| Preparation method | Cell viability assay. NCI-H460 cells, MCF-7 cells, U-2 OS cells, or HMEC were plated at 2,000 cells per well in opaque-walled 96-well plates (Corning) for the viability assay and 800 cells per well in 96-well Cytostar-T scintillating microplates (Amersham) for the proliferation assay. Cells were incubated for 1 day (NCI-H460) or 2 days (MCF-7, U-2 OS, and HMEC) prior to exposure to DNA-damaging agents and deacetylase inhibitors. All experiments were performed in triplicate.For viability assays, cells were treated with the indicated compounds for 48 h. Cell viability was then determined using the Cell Titer-Glo luminescent assay (Promega), which measures total ATP levels as an index of cell number. Luminescence was measured on a Luminoskan Ascent (ThermoLabSystems). |
| Concentrations | 0~100 μM |
| Incubation time | 48 h |
| Animal Experiment | |
|---|---|
| Animal models | Male Sprague-Dawley rats (8 weeks old, 200–250 g) and C57/B6 mice (8 weeks old) model |
| Formulation | DMSO |
| Dosages | 5-10 μg in a total volume of 5 μL |
| Administration | Intracerebroventricular administration |
| Molecular Weight | 248.71 |
| Formula | C13H13ClN2O |
| CAS Number | 49843-98-3 |
| Solubility (25°C) | DMSO 25 mg/mL |
| Storage |
Powder -20°C 3 years ; 4°C 2 years In solvent -80°C 6 months ; -20°C 1 month |
| Related Sirtuin Products |
|---|
| SRT1720 Hydrochloride
SRT1720 Hydrochloride is a selective small molecule activator of SIRT1 that is 1,000-fold more potent than resveratrol (EC1.5 = 0.16 versus 46.2 µM, respectively). SRT1720 increased the activity of SIRT1 and AMPKα phosphorylation at Ser485 via the cAMP-protein kinase A (PKA) pathway. |
| Resveratrol
Resveratrol is a phytoestrogen with antitumor, antioxidant, antiplatelet, anti-inflammatory and antifungal effects. |
| Balsalazide disodium
Balsalazide is an anti-inflammatory compound used to study inflammatory bowel disease and ulcerative colitis. |
| Sirtinol
Sirtinol is a specific SIRT1 and SIRT2 inhibitor with IC50 of 131 μM and 38 μM, respectively. |
| Ganoderic-acid-D
Ganoderic acid D is a highly oxidized tetracyclic triterpenoid that is the main active ingredient in Ganoderma lucidum. Ganoderic acid D upregulates protein expression for SIRT3 and induces deacetylated cyclophilic protein D (CypD) through SIRT3. Ganoderic acid D inhibits energy reprogramming in colon cancer cells, including glucose uptake, lactate production, pyruvate, and acetyl-Coenzyme production in colon cancer cells. |
All AbMole products are for research use only, cannot be used for human consumption or veterinary use. We do not provide products or services to individuals. Please comply with the intended use and do not use AbMole products for any other purpose.
Products are for research use only. Not for human use. We do not sell to patients.
© Copyright 2010-2026 AbMole BioScience. All Rights Reserved.
