All AbMole products are for research use only, cannot be used for human consumption.

Eliglustat inhibits glucosylceramide synthase (GCS), thus reducing the load of glucosylceramide influx into the lysosome.
BioRxiv. 2024 Apr 04;587899.
Vesicle-mediated mitochondrial clearance underlies an actionable metabolic vulnerability in triple-negative breast cancer
Eliglustat purchased from AbMole
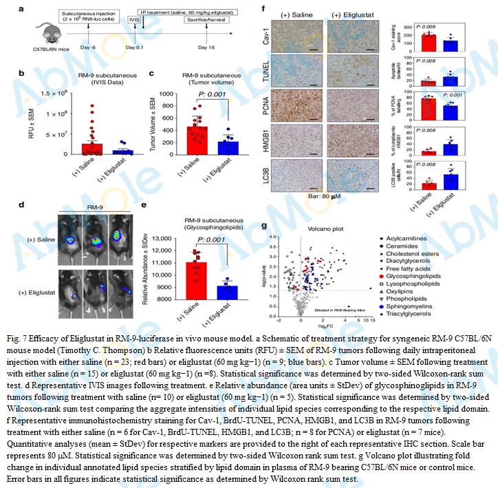
Nat Commun. 2020 Aug 27;11(1):4279.
Caveolin-1-mediated sphingolipid oncometabolism underlies a metabolic vulnerability of prostate cancer
Eliglustat purchased from AbMole
| Molecular Weight | 404.54 |
| Formula | C23H36N2O4 |
| CAS Number | 491833-29-5 |
| Solubility (25°C) | DMSO ≥ 60 mg/mL |
| Storage |
Powder -20°C 3 years ; 4°C 2 years In solvent -80°C 6 months ; -20°C 1 month |
| Related Glucosylceramide Synthase Products |
|---|
| Miglustat
Miglustat(OGT918) is an inhibitor of glucosylceramide synthase, primarily to treat Type I Gaucher disease (GD1). |
| Ibiglustat
Ibiglustat (Venglustat) is a potent and selective Glucosylceramide synthase inhibitor and ceramide glucosyltransferase inhibitor. |
| Miglustat hydrochloride
Miglustat hydrochloride also known as OGT 918 and NB-DNJ, inhibits glucosylceramide synthase, and is used primarily to treat Type I Gaucher disease (GD1). |
All AbMole products are for research use only, cannot be used for human consumption or veterinary use. We do not provide products or services to individuals. Please comply with the intended use and do not use AbMole products for any other purpose.
Products are for research use only. Not for human use. We do not sell to patients.
© Copyright 2010-2026 AbMole BioScience. All Rights Reserved.
