All AbMole products are for research use only, cannot be used for human consumption.

DAPT (GSI-IX) is a γ-secretase inhibitor with IC50 values of 115 and 200 nM for total Aβ and Aβ42 respectively. DAPT (GSI-IX) may be useful in the study of β-amyloid (Aβ) formation. As an inhibitor of Notch, DAPT may advance studies of autoimmune and lymphoproliferative diseases, such as ALPS and lupus erythematosus (SLE). Other γ-secretase substrates include LDL receptor-related protein, E-cadherin and ErbB-4.
Cell Stem Cell. 2025 Dec 11; .
Human PSC-derived organoids model sympathetic ganglion development and its functional crosstalk with the heart.
DAPT purchased from AbMole
J Obstet Gynaecol Res. 2025 May 01;51(5):e16295.
NINJ1 exerts a role in the development of preeclampsia through potential regulation by the Notch1 signaling pathway
DAPT purchased from AbMole
BioRxiv. 2025 Dec 05;692707.
The Notch/snRNA negative feedback regulation and its implications in Alzheimer’s disease
DAPT purchased from AbMole
Front Surg. 2023 Jan 16;9:1027067.
Bacterial cellulose membrane combined with BMSCs promotes wound healing by activating the notch signaling pathway
DAPT purchased from AbMole
Glycoconj J. 2022 Jun 6.
Notch/NICD/RBP-J signaling axis regulates M1 polarization of macrophages mediated by advanced glycation end products
DAPT purchased from AbMole
J Ethnopharmacol. 2019 Oct 28;243:112092.
Study of the aqueous extract of Aloe vera and its two active components on the Wnt/β-catenin and Notch signaling pathways in colorectal cancer cells.
DAPT purchased from AbMole
Circ Res. 2017 Jul 31.
SUMOylation Negatively Regulates Angiogenesis by Targeting Endothelial NOTCH Signaling
DAPT purchased from AbMole
Oncol Lett. 2017 July 5;4: 3616-3622.
The role of Jagged1/Notch pathway‑mediated angiogenesis of hepatocarcinoma cells in vitro, and the effects of the spleen‑invigorating and blood stasis‑removing recipe
DAPT purchased from AbMole
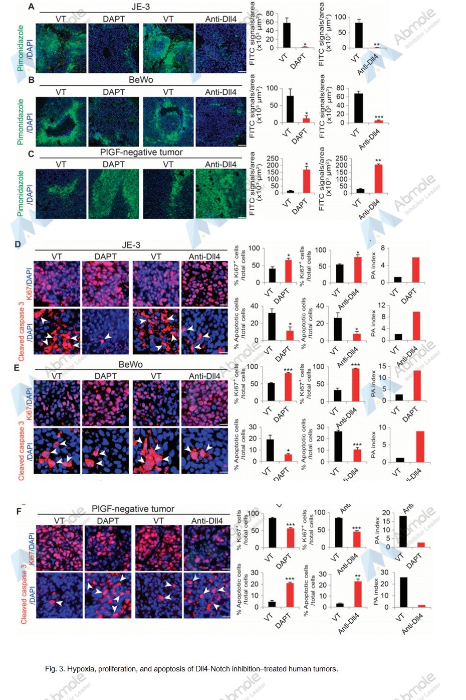
Sci Adv. 2015 Apr 10.
PlGF-induced VEGFR1-dependent vascular remodeling determines opposing antitumor effects and drug resistance to Dll4-Notch inhibitors.
DAPT purchased from AbMole
2015 May.
Acquisition of resistance to trastuzumab in gastric cancer cells is associated with activation of IL-6/STAT3/Jagged-1/Notch positive feedback loop
DAPT purchased from AbMole
| Cell Experiment | |
|---|---|
| Cell lines | SK-MES-1 |
| Preparation method | Cells are seeded into 96-well plates and exposed to 0.1% DMSO or DAPT at concentrations in the range of 2.5 μM–160 μM for 72 hours. Cytotoxicity is determined with 3-(4, 5)-dimethylthiahiazo-(-z-y1)-3, 5-di-phenytetrazoliumromide (MTT) dye reduction assay with minor modifications. Briefly, after incubation with DAPT, 20 μL MTT solution (5 mg/mL in PBS) is added to 180 μL medium in each well and plates are incubated for 4 hours at 37 °C, and subsequently 150 μL DMSO is added to each well, and mixed by shaking at room temperature for 15 minutes. Absorption is measured by an enzyme-linked immunosorbent assay at 490 nm to determine absorbance values. |
| Concentrations | 2.5 ~ 160 μM |
| Incubation time | 72 h |
| Animal Experiment | |
|---|---|
| Animal models | three‐ to four‐month‐old heterozygous PDAPP transgenic mice overexpressing the APPV717F mutant form of the amyloid precursor protein |
| Formulation | formulated in corn oil, 5% (v/v) ethanol |
| Dosages | 100 mg/kg |
| Administration | s.c. |
| Molecular Weight | 432.46 |
| Formula | C23H26F2N2O4 |
| CAS Number | 208255-80-5 |
| Solubility (25°C) | DMSO 60 mg/mL |
| Storage |
Powder -20°C 3 years ; 4°C 2 years In solvent -80°C 6 months ; -20°C 1 month |
| Related Gamma-secretase/Beta-secretase Products |
|---|
| BMS-708163
BMS-708163 (Avagacestat) is a selective γ-secretase inhibitor (IC50 = 0.3 nM). |
| RO4929097
RO4929097 is a potent and selective inhibitor of γ-secretase and as a result is able to inhibit Notch pathway signaling. |
| MK-0752
MK-0752 is a potent, oral inhibitor of γ-secretase with IC50 of 5 nM in human SH-SY5Y cells. |
| LY-411575
LY-411575 is potent and selective small molecule γ-secretase inhibitor with IC50 of 0.1 nM for APP23 and APP51/16 primary neurons. |
| LY2811376
LY2811376 is an orally available, non-peptidic β-secretase inhibitor with IC50 of 239 nM-249 nM. |
All AbMole products are for research use only, cannot be used for human consumption or veterinary use. We do not provide products or services to individuals. Please comply with the intended use and do not use AbMole products for any other purpose.
Products are for research use only. Not for human use. We do not sell to patients.
© Copyright 2010-2026 AbMole BioScience. All Rights Reserved.
