All AbMole products are for research use only, cannot be used for human consumption.

CHIR-99021 (CT99021) inhibits glycogen synthase kinase-3β (GSK3β, IC50 = 6.7 nm) and GSK3α (IC50 = 10 nm), inhibits preadipocyte differentiation (IC50 = 0.3 µM), possibly by blocking induction of C/EBPα and PPARγ, and mimics Wnt signaling in 3T3-L1 preadipocytes. CHIR99021 activates glycogen synthase in CHO-IR cells with EC50 of 763 nM. CHIR99201 does not exhibit cross-reactivity against cyclin-dependent kinases (CDKs) with 350-fold selectivity toward GSK-3β compared to CDKs.
J Ethnopharmacol. 2026 Feb 09;10:362:121323.
Modified Banxia Xiexin Decoction Promotes Mitochondrial Fission in Colon Cancer Cells by Inhibiting the CHD6–TMEM65 Axis
CHIR-99021 purchased from AbMole
Int J Mol Sci. 2026 Feb 07;27.
Serpine1 Regulates the Enhanced Inhibitory Effect of CHIR99021 Combined with Fibroblast Growth Factor 2 on Myocardial Fibrosis After Myocardial
CHIR-99021 purchased from AbMole
Biochem Pharmacol. 2025 Aug 28; .
Plumbagin inhibits CYP2J/EETs metabolic pathway and leads to heart injury in cardiac organoids and rats
CHIR-99021 purchased from AbMole
J Cell Mol Med. 2025 May 12;29(9):e70601.
The Potential Hepatocyte Differentiation Targets and MSC Proliferation by FH1
CHIR-99021 purchased from AbMole
BioRxiv. 2025 Jun 05;658128.
Mammalian epigenomic conservation of promoters and enhancers in the heart associates with trait-associated variation and impacts cardiomyocyte phenotypes
CHIR-99021 purchased from AbMole
Patent. CN119639678A 2025 Mar 18.
Patent. CN119639678A
CHIR-99021 purchased from AbMole
Patent. CN120248011A 2025 Jul 04; .
Patent. CN120248011A
CHIR-99021 purchased from AbMole
Cell. 2024 Dec 26;187(26):7374-7393.e28.
Decoding transcriptional identity in developing human sensory neurons and organoid modeling
CHIR-99021 purchased from AbMole
Patent. CN117844735A 2024 Apr 09.
Patent. CN117844735A
CHIR-99021 purchased from AbMole
Chem Biol Interact. 2023 Dec 1;386:110777.
Assessment of doxorubicin toxicity using human cardiac organoids: A novel model for evaluating drug cardiotoxicity
CHIR-99021 purchased from AbMole
Patent. CN116987669A 2023 Nov 03.
Patent. CN116987669A
CHIR-99021 purchased from AbMole
Nature. 2022 Jul;607(7917):149-155.
Deciphering the immunopeptidome in vivo reveals new tumour antigens
CHIR-99021 purchased from AbMole
Mol Biol Cell. 2022 Jul 1;33(8):mbcP22031008.
Deciphering the tumor-specific immunopeptidome in vivo with genetically engineered mouse models
CHIR-99021 purchased from AbMole
Acta Histochem. 2022 Aug;124(6):151931.
Fibroblast-derived exosomal miRNA-133 promotes cardiomyocyte-like differentiation
CHIR-99021 purchased from AbMole
Cancer Cell. 2021 Oct 11;39(10):1342-1360.e14.
The CD155/TIGIT axis promotes and maintains immune evasion in neoantigen-expressing pancreatic cancer
CHIR-99021 purchased from AbMole
Adv Healthc Mater. 2021 Aug;10(16):e2100821.
Extracellular Matrix Stiffness Regulates DNA Methylation by PKCα-Dependent Nuclear Transport of DNMT3L
CHIR-99021 purchased from AbMole
BioRxiv. 2021 Jun 30;450516.
Deciphering the tumor-specific immunopeptidome in vivo with genetically engineered mouse models
CHIR-99021 purchased from AbMole
bioRxiv. 2021 Jul 1;450516.
Deciphering the tumor-specific immunopeptidome in vivo with genetically engineered mouse models
CHIR-99021 purchased from AbMole
2020 Sep.
Developing a model to assess the contribution of cytokeratin 19-expressing cells during multipotent stromal cell-induced islet regeneration
CHIR-99021 purchased from AbMole
Stem Cells. 2019 Apr;37(4):516-528.
Human Multipotent Stromal Cell Secreted Effectors Accelerate Islet Regeneration.
CHIR-99021 purchased from AbMole
| Cell Experiment | |
|---|---|
| Cell lines | J1 mESCs or F9 mEC cells |
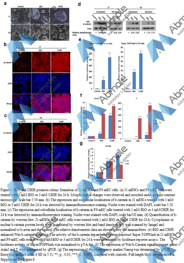
| Preparation method | Immunofluorescence staining The expression and subcellular localisation of β-catenin in J1 mESCs treated with 1 μM BIO or 3 μM CHIR for 24 h was detected by immunofluorescence staining. Nuclei were stained with DAPI. J1 mESCs or F9 mEC cells were fixed and permeabilized using immunostaining fixation buffer and then blocked in blocking buffer (Beyotime Institute of Biotechnology). Subsequently, cells were incubated with the indicated primary antibody overnight at 4°C, followed by three washes with washing buffer (Beyotime Institute of Biotechnology) for 5 min and then incubation with an Alexa Fluor 555-conjugated secondary antibody for 2 h at room temperature. Nuclei were stained with DAPI. Cells were photographed under an inverted fluorescence microscope (Nikon, Tokyo, Japan). |
| Concentrations | 3µM |
| Incubation time | 24h |
| Animal Experiment | |
|---|---|
| Animal models | Akita type 1 diabetic mice and wild-type mice |
| Formulation | DMSO |
| Dosages | 50 mg/kg, daily |
| Administration | Intraperitoneal injection |
| Molecular Weight | 465.34 |
| Formula | C22H18Cl2N8 |
| CAS Number | 252917-06-9 |
| Solubility (25°C) | DMSO 16 mg/mL |
| Storage |
Powder -20°C 3 years ; 4°C 2 years In solvent -80°C 6 months ; -20°C 1 month |
| Related GSK-3 Products |
|---|
| CHIR-99021 HCl
CHIR-99021 HCl (Laduviglusib; CT99021) is a hydrochloride of CHIR-99021, with IC50 of 10 nM and 6.7 nM for GSK-3α and GSK-3β, respectively. |
| SB 216763
SB 216763 is a potent and selective, cell permeable glycogen synthase kinase-3 (GSK-3) inhibitor with an IC50 value of 34 nM for GSK-3α. |
| AZD2858
AZD2858 is a potent, orally bioactive inhibitor of GSK-3 with an IC50 of 68 nM. |
| Indirubin
Indirubin is a potent cyclin-dependent kinases and GSK-3β inhibitor with IC50 of ~75 nM and 0.19 μM. |
| TWS119
TWS119 is a GSK-3β inhibitor with IC50 of 30 nM. |
All AbMole products are for research use only, cannot be used for human consumption or veterinary use. We do not provide products or services to individuals. Please comply with the intended use and do not use AbMole products for any other purpose.
Products are for research use only. Not for human use. We do not sell to patients.
© Copyright 2010-2026 AbMole BioScience. All Rights Reserved.
