All AbMole products are for research use only, cannot be used for human consumption.

AG-1478 (Tyrphostin AG-1478) is a highly potent and specific epidermal growth factor receptor (EGFR) tyrosine kinase inhibitor with an IC50 of 3 nM. AG-1478 (Tyrphostin AG-1478) reversibly prevents rat brain Kv1.5 potassium channels (IC50 = 9.8 mM) independent of PTK activity. Additionally, AG-1478 (Tyrphostin AG-1478) also suppresses the growth of leiomyoma and myometrium cell cultures with IC50 values of 5.6 and 5.7 mM, respectively. AG-1478 (Tyrphostin AG-1478) blocke the activation of MAP kinase and strongly represses induction of fos gene expression and DNA synthesis. AG-1478 (Tyrphostin AG-1478) blocks G3 enhanced effects on cell apoptosis.
J Anim Sci. 2026 Jan 06; .
Cooperation of luteinizing hormone and estradiol in the promotion of goat oocyte maturation via regulation and activation of the GPR30 and EGFR signaling pathways
AG-1478 purchased from AbMole
Aging (Albany NY). 2020 Oct 28;12(20):20801-20816.
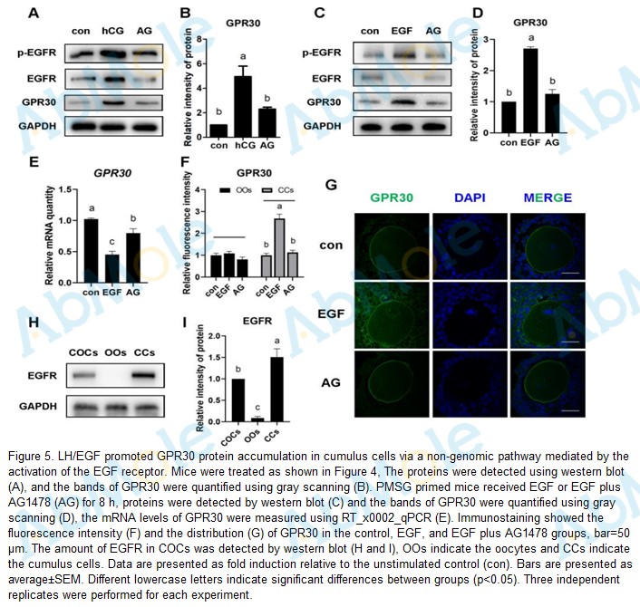
Synergistic effect between LH and estrogen in the acceleration of cumulus expansion via GPR30 and EGFR pathways
AG-1478 purchased from AbMole
| Molecular Weight | 315.75 |
| Formula | C16H14ClN3O2 |
| CAS Number | 153436-53-4 |
| Solubility (25°C) | DMSO 25 mg/mL |
| Storage |
Powder -20°C 3 years ; 4°C 2 years In solvent -80°C 6 months ; -20°C 1 month |
| Related EGFR/HER2 Products |
|---|
| AEE788
AEE788 (NVP-AEE788) is a novel multitargeted HER 1/2 and VEGFR 1/2 receptor family tyrosine kinases inhibitor with IC50 of 2, 6, 77, 59 nM for EGFR, ErbB2, KDR, and Flt-1. |
| Sapitinib (AZD8931)
AZD8931 (Sapitinib) is an equipotent, reversible inhibitor of Signaling by EGFR, ERBB2 (HER2), and ERBB3 with IC50 of 4, 3, 4 nM respectively. |
| Afatinib
Afatinib (BIBW 2992) is a novel irreversible dual EGFR and HER2 tyrosine kinase inhibitor. |
| CP-724714
CP-724714 is a potent and selective orally active HER-2 tyrosine kinase inhibitor, IC50 = 3 nM. |
| Erlotinib Hydrochloride
Erlotinib is an inhibitor of human EGFR tyrosine kinase (IC50 = 2 nM) and decreases EGFR autophosphorylation in tumor cells (IC50 = 20 nM). |
All AbMole products are for research use only, cannot be used for human consumption or veterinary use. We do not provide products or services to individuals. Please comply with the intended use and do not use AbMole products for any other purpose.
Products are for research use only. Not for human use. We do not sell to patients.
© Copyright 2010-2026 AbMole BioScience. All Rights Reserved.
