All AbMole products are for research use only, cannot be used for human consumption.

ABT-263, a novel, orally bioavailable, BH3 mimetic, binds with high affinity (Ki ≤ 1nM) and inhibits multiple antiapoptotic Bcl-2 family proteins. ABT-263 displays activity (EC50 ≤ 1µM) against human lymphoid and small cell lung cancer cell lines. Mechanism based preclinical toxicities include reductions in circulating lymphocytes, apoptosis of circulating platelets, and decreased spermatogenesis, mediated by inhibition of Bcl-2, Bcl-XL and Bcl-w with IC50 values of ≤ 1 nM, ≤0.5 nM and ≤ 1 nM, respectively.
ACS Nano. 2024 Nov 12;18(45):31055-31075.
Nanocarriers Targeting Circular RNA ADARB1 Boost Radiosensitivity of Nasopharyngeal Carcinoma through Synergically Promoting Ferroptosis
ABT-263 purchased from AbMole
Hepatobiliary Pancreat Dis Int. 2024 Jun 4;S1499-3872(24)00075-4.
Effects of triggers of senescence and senolysis in murine pancreatic cancer cells
ABT-263 purchased from AbMole
Cancers (Basel). 2021 Jan 19;13(2):361.
Identification of a Dexamethasone Mediated Radioprotection Mechanism Reveals New Therapeutic Vulnerabilities in Glioblastoma
ABT-263 purchased from AbMole
Cancer Res. 2020 Apr 1;80(7):1387-1400.
Inhibition of BCL2 Family Members Increases the Efficacy of Copper Chelation in BRAF V600E-Driven Melanoma.
ABT-263 purchased from AbMole
Clin Cancer Res. 2019 Jan 1;25(1):312-324.
NOTCH1 Represses MCL-1 Levels in GSI-resistant T-ALL, Making them Susceptible to ABT-263
ABT-263 purchased from AbMole
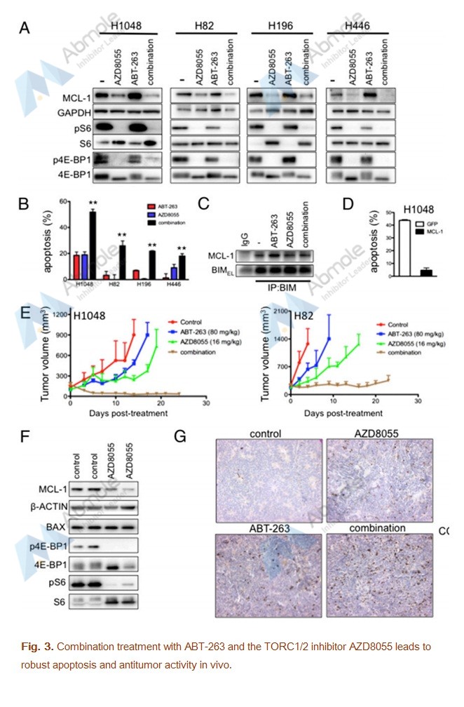
Cell Death and Disease. 2018 Jan 26;9:137-52.
Downregulation of MCL-1 and upregulation of PUMA using mTOR inhibitors enhance antitumor efficacy of BH3 mimetics in triple-negative breast cancer
ABT-263 purchased from AbMole
Clin Cancer Res. 2017 Oct 19;pii: clincanres.1577.2017.
Epithelial-to-mesenchymal transition antagonizes response to targeted therapies in lung cancer by suppressing BIM
ABT-263 purchased from AbMole
Proc Natl Acad Sci U S A. 2015 Mar 17;112(11):E1288-96.
Assessment of ABT-263 activity across a cancer cell line collection leads to a potent combination therapy for small-cell lung cancer.
ABT-263 purchased from AbMole
| Cell Experiment | |
|---|---|
| Cell lines | H1048 cells |
| Preparation method | Flourescence Activated Cell Sorting (FACS) for death assays and cell cycle analysis Cells were plated in triplicate in 6-well plates or 6-cm dishes to reach ~30-40% confluency the next day. On the next day, cells were treated with the indicated drugs or no drug control. Apoptosis and cell cycle experiments were performed essentially as previously described and analyzed on a BD LSR III (Becton Dickenson, Franklin Lanes, NJ). The cell cycle experiments were gated to include only viable cells in order for the cell cycle distribution to be determined from this population. For apoptosis assays, the number of cells in quadrants II and IV (Annexin positive) were counted as apoptotic, where cells with subG0/G1 DNA3 were quantified and counted as apoptotic following staining with PI. The Annexin stain was conjugated to FITC and the analysis was done on a Guava easyCyte flow cytometer (EMD Millipore (Temecula, CA)). In the engineered H1048 cells, apoptosis determined by ABT-263 treatment and combination ABT-263/AZD8055 treatment were performed within the same experiment. |
| Concentrations | 500 nM AZD8055, 1 μM ABT-2631 |
| Incubation time | 72h |
| Animal Experiment | |
|---|---|
| Animal models | Traditional human cell-line xenograft(6-10 week-old mice with a Nu/Nu background with exponentially growing NCI-H1048 or NCI-H82 cells into the right rear flanks) |
| Formulation | AZD8055 was dissolved in Captisol ®. ABT-263 was dissolved in a mixture of 60% Phosal 50 PG, 30% PEG 400 and 10% EtOH. |
| Dosages | 16 mg/kg/qd AZD8055, 80 mg/kg/qd ABT-263 |
| Administration | oral gavage |
| Molecular Weight | 974.61 |
| Formula | C47H55ClF3N5O6S3 |
| CAS Number | 923564-51-6 |
| Solubility (25°C) | DMSO 60 mg/mL |
| Storage |
Powder -20°C 3 years ; 4°C 2 years In solvent -80°C 6 months ; -20°C 1 month |
| Related Bcl-2 Products |
|---|
| ABT-737
ABT-737 is a potent and selective inhibitor of B-cell lymphoma-2 (BCL-2) family proteins, in small cell lung cancer. |
| AT-101
AT-101 (R-(-)-gossypol acetic acid) is a pan small molecule inhibitor of Bcl-2, Bcl-xL, and Mcl-1. |
| ABT-199
ABT-199 (Venetoclax) is a highly potent, orally bioavailable and BCL-2 inhibitor. ABT-199 is the first inhibitor targeting Bcl-2 and PPI. |
| TW-37
TW-37 is a novel nonpeptide inhibitor to recombinant Bcl-2, Bcl-xL and Mcl-1 with Ki of 0.29 μM, 1.11 μM and 0.26 μM, respectively. |
| Apogossypolone
Apogossypolone (ApoG2) is a pan Bcl-2 inhibitor for Bcl-2, Bcl-XL and Mcl-1 with Ki of 35 nM, 660 nM and 25 nM, respectively. |
All AbMole products are for research use only, cannot be used for human consumption or veterinary use. We do not provide products or services to individuals. Please comply with the intended use and do not use AbMole products for any other purpose.
Products are for research use only. Not for human use. We do not sell to patients.
© Copyright 2010-2026 AbMole BioScience. All Rights Reserved.
